企业花重金研发,却因“一个细节”输了官司,警醒所有人

发布时间:2025-01-11

来源:钲霖知识产权

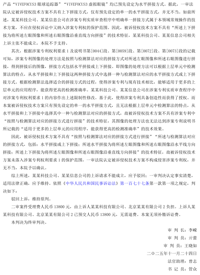
        2025年11月24日,中华人民共和国最高人民法院就侵害发明专利权纠纷一案作出终审判决:涉案发明专利“图像的处理方法、装置及系统”的保护范围应以其权利要求记载的技术特征为准,并受到专利权人在专利授权程序中作出的限制性修改和陈述的约束。被诉侵权产品“VIVEFOCUS3虚拟眼镜”及“VIVEFOCUS3眼球追踪器”仅采用预先设定的单一水平拼接方式,不具备涉案专利所要求的“按照与检测算法对应的拼接方式进行拼接”等技术特征,未落入涉案专利权的保护范围,不构成专利侵权。最高院据此驳回北京某甲公司等上诉人的上诉,维持原判。

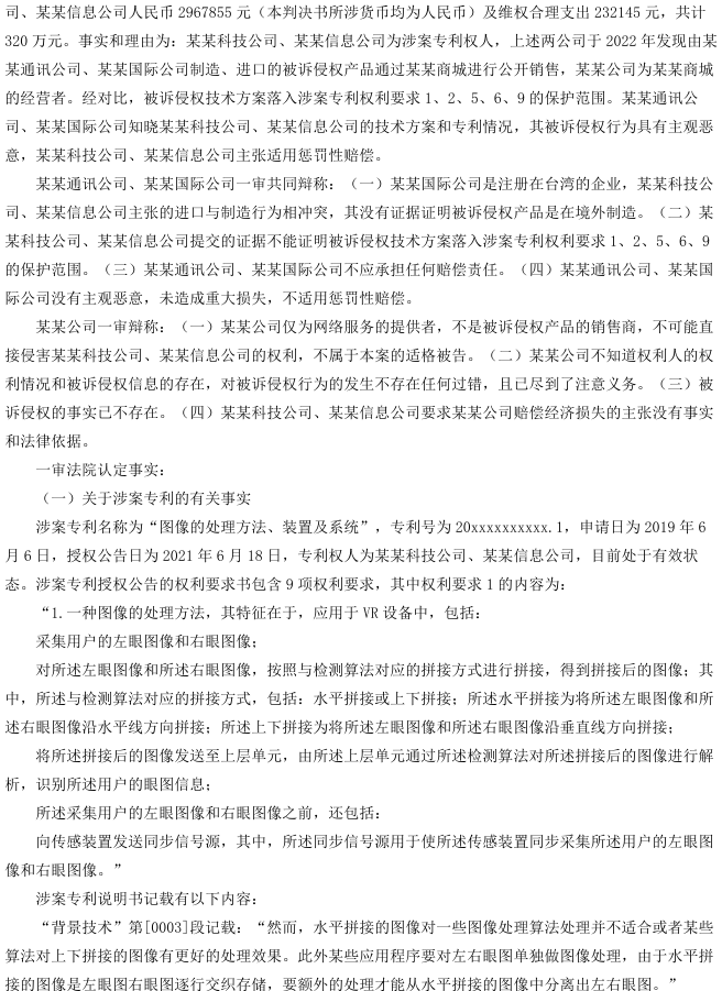
上诉人北京某某有限公司(以下简称某某科技公司)、北京某某有限公司2(以下简称某某信息公司)系发明专利“图像的处理方法、装置及系统”的专利权人。其认为,由某某有限公司(以下简称某某通讯公司)、某某有限公司2(以下简称某某国际公司)制造、销售的“VIVEFOCUS3虚拟眼镜”及“VIVEFOCUS3眼球追踪器”的技术方案落入其涉案专利权利要求1的保护范围,构成专利侵权,遂诉请停止侵权并赔偿损失。一审法院认定被诉侵权技术方案未落入专利权保护范围,驳回其诉讼请求。某某科技公司某某信息公司不服,提起上诉。
本案二审争议的焦点问题是:(一)一审判决适用禁止反悔原则是否适当;(二)被诉侵权技术方案是否落入涉案专利权利要求1的保护范围。
最高人民法院经审理认定,首先,关于“禁止反悔原则”的适用,某某科技公司某某信息公司在涉案专利的实质审查阶段,为克服创造性缺陷,对权利要求作出了限缩性修改,并明确陈述“单一的眼部图像拼接方式才是本领域的常规操作”。该修改和陈述是为了获得授权而放弃的保护内容,在侵权诉讼中不得再行主张。一审法院适用该原则正确。
其次,关于侵权比对,涉案专利要求保护的技术方案包含“按照与检测算法对应的拼接方式进行拼接”的核心特征,且所述拼接方式包括“水平拼接或上下拼接”,其发明目的在于通过根据算法特点选择适配的拼接方式,以提升检测准确率并适用于更多应用程序。而被诉侵权技术方案经查明,仅采用预先设定的、单一的水平拼接方式,无法根据检测算法的特点在水平拼接与上下拼接之间进行选择。因此,其缺少涉案专利所记载的“按照与检测算法对应的拼接方式进行拼接”以及包含“上下拼接”方式在内的多项技术特征,未落入专利权的保护范围。最高院认定被诉侵权行为不构成侵权,判决驳回上诉,维持一审驳回某某科技公司某某信息公司全部诉讼请求的判决。
二审判决书原文参考如下:

 

 

(文章来源:中国裁判文书网)

提供定制化、全方位的知识产权法律服务