从“加盟”到“合伙”,一字之差,百万损失!法院二审改判引深思

发布时间:2025-12-01

来源:钲霖知识产权

       2025年11月25日广州知识产权法院就合同纠纷做出终审判决:双方合同名为特许经营投资,实为合伙关系,退股协议已作盈亏清算,品牌及配方费用属合伙投入不再返还;租赁及物业保证金未纳入清算,依据性质仍应退还;夫妻股东财产与公司混同,依法承担连带责任。最终,改判部分支持保证金返还,维持股东连带责任,驳回其余诉请。

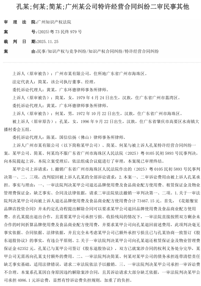
孔某与广州市某有限公司(简称“某甲公司”)签订《某乙餐室品牌店投资合同》,约定共同投资经营“花姐餐室”直营分店。合作期间,双方实际共同出资、共同经营、共担盈亏。后孔某退出经营,双方签订《股东退股协议》,明确股权转让、亏损分担等事宜。因某甲公司未返还相关费用,孔某诉至法院,要求返还品牌使用费、食品配方使用费、租赁及物业保证金,并由公司股东简某、何某承担连带责任。
本案二审争议焦点为:1.一审法院认定某甲公司、简某退还各项费用是否妥当;2.一审法院认定简某、何某对某甲公司的债务承担连带清偿责任是否妥当
二审法院认为双方合同虽名为投资,但实质构成合伙关系,品牌及配方使用费属于合伙投入。双方已通过《股东退股协议》完成盈亏清算,该费用不再予以返还;租赁及物业保证金未纳入清算范围,依据保证金性质仍应退还。此外,简某与何某在合同订立期间系夫妻且共同持有公司全部股权,二人以个人账户收取公司款项,未能证明财产独立,构成财产混同,依法应对公司债务承担连带清偿责任。最终,法院部分改判一审判决,支持返还保证金,维持股东连带责任,驳回其他诉讼请求。
二审判决书原文参考如下:

 

 

 

提供定制化、全方位的知识产权法律服务